Fix AI NPCs Breaking Character in Unity: Complete Debugging Guide
Remember when you spent hours crafting the perfect merchant NPC, only to have them respond to “Hello” with a dissertation on quantum physics?
Player: "Do you have any healing potions?"
Merchant NPC: "As an AI language model, I cannot physically possess potions, but I'd be happy to discuss the theoretical implications of healing magic in a post-scarcity economy..."
Player: *closes game*
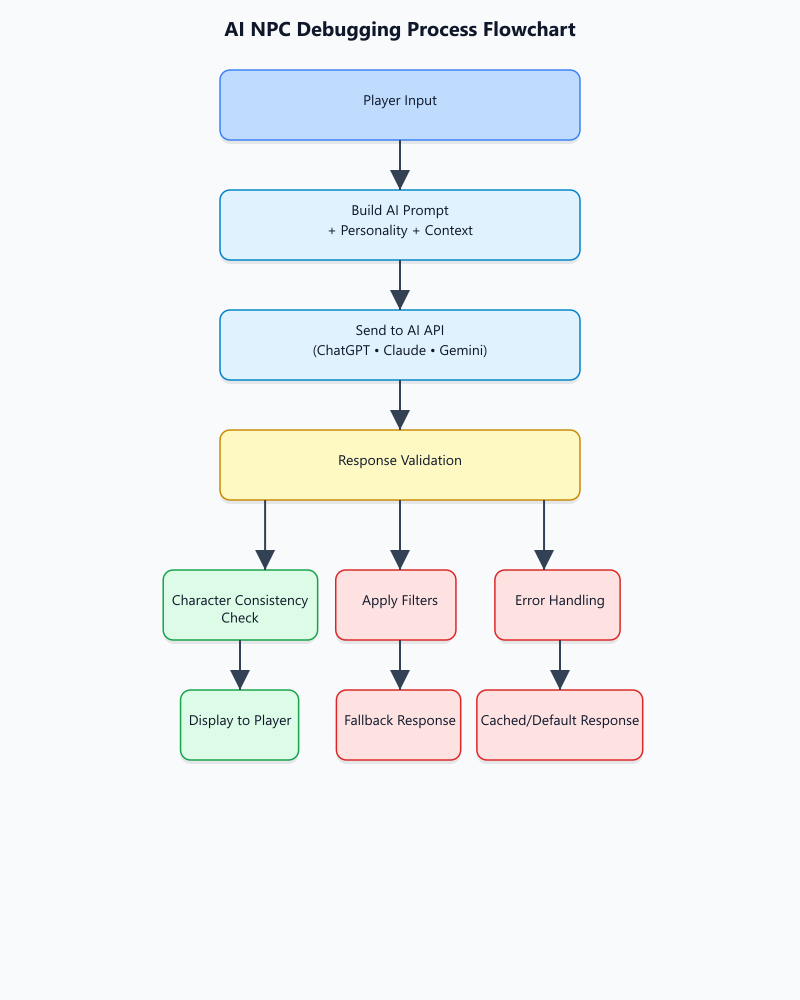
If you’ve integrated AI into your Unity NPCs following our AI chat integration guide, you’ve probably encountered these moments. Your carefully crafted fantasy merchant suddenly breaks character, your gruff warrior becomes overly helpful, or your mysterious sage starts discussing modern technology.
This comprehensive debugging guide will show you exactly how to fix AI NPCs breaking character in Unity, prevent weird responses, and ensure consistent character behavior when using ChatGPT, Claude, or Gemini for your game’s dialogue system.
Get the Code: Follow along with our complete Unity AI NPC Debugging Toolkit on GitHub. Includes ready-to-use debuggers, validators, and UI tools!

Common Unity AI NPC Problems That Break Character
1. The “Helpful AI Assistant” Syndrome
The Problem:
Player: "Tell me about the ancient ruins"
NPC: "I'd be happy to help you with information about ancient ruins! However, as an AI assistant, I should note that..."
Why It Happens: The AI model’s training included millions of helpful responses. Without strong character direction, it defaults to its “assistant” personality.
Quick Fix:
string personality = "You are Gareth, a gruff tavern keeper who NEVER mentions being an AI. " +
"You speak in short, direct sentences and are suspicious of strangers. " +
"CRITICAL: Always stay in character as Gareth.";
2. Context Amnesia
The Problem:
Player: "I'll take the sword we just discussed"
NPC: "What sword? I don't recall discussing any weapons..."
Why It Happens: Context window management issues or improper conversation memory implementation.
3. Inappropriate Modern References
The Problem:
Player: "How do I get to the castle?"
NPC: "Just GPS it, bro! Take the highway north for about 10 miles..."
Why It Happens: The AI’s training data includes modern concepts that leak into responses without proper constraints.
4. The Oversharing NPC
The Problem:
Player: "Nice weather today"
NPC: *Proceeds to share 500-word backstory including childhood trauma*
Why It Happens: Token limits set too high without proper response length guidance.
Professional NPC Configuration with ScriptableObjects
Before diving into debugging, let’s set up a professional character configuration system using Unity’s ScriptableObject pattern. This approach eliminates hardcoded character data and makes it easy to create and manage multiple NPCs:
Creating Character Profiles
using UnityEngine;
using AngrySharkStudio.LLM.ScriptableObjects;
namespace AngrySharkStudio.LLM.ScriptableObjects
{
[CreateAssetMenu(fileName = "CharacterProfile", menuName = "AI NPC/Character Profile")]
public class CharacterProfile : ScriptableObject
{
[Header("Character Identity")]
[SerializeField] private string npcName = "New Character";
[TextArea(3, 5)]
[SerializeField] private string personality;
[TextArea(2, 4)]
[SerializeField] private string backstory;
[Header("Speech Patterns")]
[SerializeField] private List<string> commonPhrases;
[SerializeField] private VocabularyLevel vocabularyLevel;
[SerializeField] [Range(0f, 1f)] private float formalityLevel = 0.5f;
[Header("Knowledge Boundaries")]
[SerializeField] private List<string> knownTopics;
[SerializeField] private List<string> forbiddenTopics;
[SerializeField] private Era characterEra = Era.Fantasy;
[Header("Behavioral Traits")]
[SerializeField] private EmotionalState defaultMood;
[SerializeField] [Range(0f, 1f)] private float helpfulness = 0.7f;
[SerializeField] [Range(0f, 1f)] private float verbosity = 0.5f;
// Public properties for read-only access
public string NpcName => npcName;
public string Personality => personality;
// ... other properties
}
}
Using Character Profiles in Your NPCs
Instead of hardcoding character data, reference the ScriptableObject:
using UnityEngine;
using AngrySharkStudio.LLM.Core;
using AngrySharkStudio.LLM.ScriptableObjects;
using AngrySharkStudio.LLM.API;
namespace AngrySharkStudio.LLM.Examples
{
public class SmartNpcExample : MonoBehaviour
{
[Header("NPC Configuration")]
[SerializeField] private CharacterProfile characterProfile;
private void Awake()
{
if (characterProfile == null)
{
Debug.LogError("No CharacterProfile assigned!");
return;
}
// All character data comes from the profile
Debug.Log($"Initializing {characterProfile.NpcName}");
}
}
}
Benefits of ScriptableObject Pattern
- No Code Changes for New Characters: Create new NPCs entirely in the Unity Inspector
- Reusable Profiles: Share character profiles across multiple NPCs
- Easy Testing: Swap character profiles at runtime to test different personalities
- Version Control Friendly: Character data stored in asset files, not code
- Designer Friendly: Non-programmers can create and modify NPCs
Creating Character Profiles in Unity
- Right-click in Project → Create → AI NPC → Character Profile
- Configure in Inspector:
- Set name, personality, backstory
- Add common phrases for consistency
- Define knowledge boundaries
- Adjust behavioral traits
- Assign to your NPC GameObject
Unity AI Debugging Toolkit: Fix Character Consistency
Now that we have professional character configuration, let’s build a comprehensive debugging system that ensures character consistency across all AI models:
The AI Response Debugger
Create AiResponseDebugger.cs:
using UnityEngine;
using System.Collections.Generic;
using System.Text.RegularExpressions;
namespace AngrySharkStudio.LLM.Core
{
public class AiResponseDebugger : MonoBehaviour
{
[Header("Debug Settings")]
[SerializeField] private bool logAllRequests = true;
[SerializeField] private bool logValidationFailures = true;
[SerializeField] private bool enableVisualDebugger = true;
[Header("Validation Rules")]
[SerializeField] private List<string> bannedPhrases = new List<string>()
{
"as an AI", "language model", "I cannot", "I'm sorry",
"I apologize", "virtual assistant"
};
[Header("Character Settings")]
[SerializeField] private string characterName;
[SerializeField] private List<string> allowedTopics;
[SerializeField] private int maxResponseLength = 200;
private List<DebugEntry> debugLog = new List<DebugEntry>();
public class DebugEntry
{
public string timestamp;
public string npcName;
public string prompt;
public string response;
public List<string> violations;
public float responseTime;
public int tokenCount;
}
public ValidationResult ValidateResponse(string npcName, string prompt,
string response, float responseTime)
{
var result = new ValidationResult();
var entry = new DebugEntry
{
timestamp = System.DateTime.Now.ToString("yyyy-MM-dd HH:mm:ss"),
npcName = npcName,
prompt = prompt,
response = response,
responseTime = responseTime,
violations = new List<string>()
};
// Check for forbidden phrases
foreach (var phrase in forbiddenPhrases)
{
if (response.ToLower().Contains(phrase.ToLower()))
{
entry.violations.Add($"Forbidden phrase: '{phrase}'");
result.isValid = false;
result.issues.Add($"Contains forbidden phrase: {phrase}");
}
}
// Check response length
var wordCount = response.Split(' ').Length;
if (wordCount > maxResponseLength)
{
entry.violations.Add($"Too long: {wordCount} words");
result.isValid = false;
result.issues.Add("Response exceeds maximum length");
}
if (wordCount < minResponseLength)
{
entry.violations.Add($"Too short: {wordCount} words");
result.isValid = false;
result.issues.Add("Response below minimum length");
}
// Check for modern technology mentions
if (ContainsModernReferences(response))
{
entry.violations.Add("Modern references detected");
result.isValid = false;
result.issues.Add("Contains anachronistic references");
}
debugLog.Add(entry);
if (enableDebugMode)
{
LogDebugInfo(entry);
}
return result;
}
private bool ContainsModernReferences(string text)
{
string[] modernTerms = {
"computer", "internet", "smartphone", "GPS", "email",
"website", "download", "upload", "digital", "online"
};
foreach (var term in modernTerms)
{
if (Regex.IsMatch(text, $@"\b{term}\b", RegexOptions.IgnoreCase))
{
return true;
}
}
return false;
}
private void LogDebugInfo(DebugEntry entry)
{
string logMessage = $"[AI Debug] {entry.npcName} | Time: {entry.responseTime:F2}s\n" +
$"Prompt: {entry.prompt}\n" +
$"Response: {entry.response}\n";
if (entry.violations.Count > 0)
{
logMessage += $"VIOLATIONS: {string.Join(", ", entry.violations)}\n";
Debug.LogWarning(logMessage);
}
else
{
Debug.Log(logMessage);
}
if (logToFile)
{
SaveToFile(entry);
}
}
private void SaveToFile(DebugEntry entry)
{
string fileName = $"AIDebugLog_{System.DateTime.Now:yyyy-MM-dd}.txt";
string path = System.IO.Path.Combine(Application.persistentDataPath, fileName);
string logEntry = $"[{entry.timestamp}] {entry.npcName}\n" +
$"Prompt: {entry.prompt}\n" +
$"Response: {entry.response}\n" +
$"Response Time: {entry.responseTime}s\n" +
$"Violations: {string.Join(", ", entry.violations)}\n" +
"-------------------\n";
System.IO.File.AppendAllText(path, logEntry);
}
public class ValidationResult
{
public bool passed;
public List<string> failures = new List<string>();
public float consistencyScore;
public bool wasFiltered;
}
}
}
Character Consistency Validator
Create NpcCharacterConsistency.cs:
using UnityEngine;
using System.Collections.Generic;
using System.Linq;
using AngrySharkStudio.LLM.ScriptableObjects;
namespace AngrySharkStudio.LLM.Core
{
public class NpcCharacterConsistency : MonoBehaviour
{
[System.Serializable]
public class CharacterProfile
{
public string npcName;
public string personality;
public List<string> speechPatterns;
public List<string> bannedTopics;
public string educationLevel; // "low", "medium", "high"
public string speakingStyle; // "formal", "casual", "gruff"
public int averageWordLength = 5;
}
[SerializeField] private CharacterProfile profile;
public string ValidateAndFixResponse(string originalResponse)
{
string fixedResponse = originalResponse;
// Apply speech patterns
foreach (var pattern in profile.speechPatterns)
{
fixedResponse = ApplySpeechPattern(fixedResponse, pattern);
}
// Check vocabulary complexity
fixedResponse = AdjustVocabularyComplexity(fixedResponse);
// Remove banned topics
fixedResponse = RemoveBannedTopics(fixedResponse);
// Apply speaking style
fixedResponse = ApplySpeakingStyle(fixedResponse);
return fixedResponse;
}
private string ApplySpeechPattern(string text, string pattern)
{
// Example patterns:
// "drops_g" - "going" becomes "goin'"
// "uses_ye" - "you" becomes "ye"
// "double_negative" - adds double negatives
switch (pattern)
{
case "drops_g":
text = Regex.Replace(text, @"\b(\w+)ing\b", "$1in'");
break;
case "uses_ye":
text = Regex.Replace(text, @"\byou\b", "ye", RegexOptions.IgnoreCase);
break;
case "formal_speech":
text = Regex.Replace(text, @"\bcan't\b", "cannot");
text = Regex.Replace(text, @"\bwon't\b", "will not");
break;
}
return text;
}
private string AdjustVocabularyComplexity(string text)
{
if (profile.educationLevel == "low")
{
// Replace complex words with simpler alternatives
Dictionary<string, string> simplifications = new Dictionary<string, string>
{
{ "utilize", "use" },
{ "approximately", "about" },
{ "furthermore", "also" },
{ "nevertheless", "but" }
};
foreach (var kvp in simplifications)
{
text = Regex.Replace(text, $@"\b{kvp.Key}\b", kvp.Value,
RegexOptions.IgnoreCase);
}
}
return text;
}
private string RemoveBannedTopics(string text)
{
// If response contains banned topics, return a deflection
foreach (var topic in profile.bannedTopics)
{
if (text.ToLower().Contains(topic.ToLower()))
{
return GetDeflectionResponse();
}
}
return text;
}
private string GetDeflectionResponse()
{
string[] deflections = {
"I don't know much about that.",
"That's not something I concern myself with.",
"Let's talk about something else.",
"I wouldn't know about such things."
};
return deflections[Random.Range(0, deflections.Length)];
}
private string ApplySpeakingStyle(string text)
{
switch (profile.speakingStyle)
{
case "gruff":
// Short sentences, remove pleasantries
text = text.Replace("please", "");
text = text.Replace("thank you", "");
text = MakeSentencesShorter(text);
break;
case "formal":
// Add formal language
text = "Indeed, " + text;
text = text.Replace(" yes ", " certainly ");
text = text.Replace(" no ", " I'm afraid not ");
break;
}
return text;
}
private string MakeSentencesShorter(string text)
{
var sentences = text.Split(new[] { ". ", "! ", "? " },
StringSplitOptions.RemoveEmptyEntries);
var shortSentences = sentences.Where(s => s.Split(' ').Length <= 10);
return string.Join(". ", shortSentences) + ".";
}
}
}
Debugging ChatGPT, Claude & Gemini NPCs in Unity
Each AI provider has unique quirks that require specific handling:
ChatGPT (OpenAI) Debugging
Common Issues:
- Tends to be overly helpful and verbose
- Sometimes adds unnecessary explanations
- Can break character to provide “balanced” viewpoints
Debugging Approach:
namespace AngrySharkStudio.LLM.PlatformDebuggers
{
public class ChatGptDebugger : AiDebuggerBase
{
protected override string PreprocessPrompt(string originalPrompt, string npcPersonality)
{
// Strong character reinforcement for ChatGPT
return $@"CRITICAL INSTRUCTIONS:
1. You are {npcPersonality}
2. NEVER break character or mention being an AI
3. Keep responses under 50 words
4. Do not provide balanced viewpoints - stay in character
5. Respond as the character would, even if unhelpful
Character Details:
{npcPersonality}
Player says: {originalPrompt}";
}
protected override string PostprocessResponse(string response)
{
// Remove common ChatGPT-isms
response = Regex.Replace(response, @"^(Sure|Certainly|Of course),?\s*", "",
RegexOptions.IgnoreCase);
response = Regex.Replace(response, @"Is there anything else.*?\?$", "");
response = Regex.Replace(response, @"I hope this helps.*?$", "");
return response.Trim();
}
}
}
Claude Debugging
Common Issues:
- Sometimes overly cautious
- May refuse certain requests
- Excellent at staying in character but can be too polite
Debugging Approach:
namespace AngrySharkStudio.LLM.PlatformDebuggers
{
public class ClaudeDebugger : AiDebuggerBase
{
protected override string PreprocessPrompt(string originalPrompt, string npcPersonality)
{
// Claude responds well to explicit role-playing instructions
return $@"You are role-playing as a video game NPC. Your character:
{npcPersonality}
Important: Respond exactly as this character would. If they would be rude, be rude.
If they would refuse to help, refuse. Stay completely in character.
The player approaches and says: {originalPrompt}
Respond in character:";
}
}
}
Gemini Debugging
Common Issues:
- Can be inconsistent between responses
- Sometimes too creative with backstories
- Good value but needs strong guidance
Debugging Approach:
namespace AngrySharkStudio.LLM.PlatformDebuggers
{
public class GeminiDebugger : AiDebuggerBase
{
private Dictionary<string, string> characterCache = new Dictionary<string, string>();
protected override string PreprocessPrompt(string originalPrompt, string npcPersonality)
{
// Gemini benefits from examples
return $@"Character Profile: {npcPersonality}
Example responses for this character:
- To greeting: 'What do you want?'
- To question about wares: 'Look for yourself.'
- To haggling: 'Price is final.'
Now respond to: {originalPrompt}
Remember: Short, gruff, suspicious. No more than 30 words.";
}
protected override bool ValidateResponse(string response)
{
// Extra validation for Gemini's creative tendencies
if (response.Length > 200) return false;
if (response.Split('\n').Length > 2) return false; // No multi-paragraph responses
// No actions/asides
if (response.Contains("*") || response.Contains("(")) return false;
return base.ValidateResponse(response);
}
}
}
Advanced Debugging Techniques

1. Response Visualization
Create an in-editor tool to visualize and debug AI NPC responses in Unity:
using UnityEngine;
using UnityEditor;
public class AiResponseVisualizer : EditorWindow
{
private string testPrompt = "Hello there!";
private string npcPersonality = "Gruff merchant";
[MenuItem("Tools/AI NPC Debugger")]
public static void ShowWindow()
{
GetWindow<AiResponseVisualizer>("AI NPC Debugger");
}
void OnGUI()
{
// UI for testing NPC responses
// Color-codes responses based on validation
// Shows character breaking issues in real-time
}
}
Full Implementation: Get the complete EditorWindow with validation visualization, issue highlighting, and more in our GitHub repository.
2. Context Window Management
Prevent context confusion with smart memory management:
public class AiContextManager : MonoBehaviour
{
[SerializeField] private int maxContextSize = 1000; // tokens
[SerializeField] private int maxConversationTurns = 5;
private Queue<ConversationTurn> conversationHistory = new Queue<ConversationTurn>();
public class ConversationTurn
{
public string playerInput;
public string npcResponse;
public int tokenCount;
public float timestamp;
}
public string BuildContextPrompt(string npcPersonality, string currentPrompt)
{
var contextBuilder = new System.Text.StringBuilder();
// Always include personality first
contextBuilder.AppendLine($"You are: {npcPersonality}");
contextBuilder.AppendLine("Stay in character at all times.\n");
// Add relevant conversation history
if (conversationHistory.Count > 0)
{
contextBuilder.AppendLine("Recent conversation:");
int tokenCount = EstimateTokens(contextBuilder.ToString());
foreach (var turn in conversationHistory.Reverse())
{
string turnText = $"Player: {turn.playerInput}\nYou: {turn.npcResponse}\n";
int turnTokens = EstimateTokens(turnText);
if (tokenCount + turnTokens > maxContextSize)
break;
contextBuilder.Insert(
contextBuilder.ToString().IndexOf("Recent conversation:") + 20,
turnText);
tokenCount += turnTokens;
}
}
contextBuilder.AppendLine($"\nPlayer now says: {currentPrompt}");
contextBuilder.AppendLine("Respond in character:");
return contextBuilder.ToString();
}
public void AddConversationTurn(string playerInput, string npcResponse)
{
var turn = new ConversationTurn
{
playerInput = playerInput,
npcResponse = npcResponse,
tokenCount = EstimateTokens(playerInput + npcResponse),
timestamp = Time.time
};
conversationHistory.Enqueue(turn);
// Maintain conversation size limit
while (conversationHistory.Count > maxConversationTurns)
{
conversationHistory.Dequeue();
}
}
private int EstimateTokens(string text)
{
// Rough estimate: 1 token ≈ 4 characters
return text.Length / 4;
}
}
3. Production Monitoring
Track AI performance in live games:
public class AiPerformanceMonitor : MonoBehaviour
{
private static AiPerformanceMonitor instance;
[System.Serializable]
public class PerformanceMetrics
{
public int totalRequests;
public int failedRequests;
public float averageResponseTime;
public Dictionary<string, int> errorTypes = new Dictionary<string, int>();
public Dictionary<string, float> npcResponseTimes = new Dictionary<string, float>();
}
private PerformanceMetrics metrics = new PerformanceMetrics();
public void LogRequest(string npcName, float responseTime, bool success,
string error = null)
{
metrics.totalRequests++;
if (!success)
{
metrics.failedRequests++;
if (!string.IsNullOrEmpty(error))
{
if (metrics.errorTypes.ContainsKey(error))
metrics.errorTypes[error]++;
else
metrics.errorTypes[error] = 1;
}
}
// Update average response time
metrics.averageResponseTime =
((metrics.averageResponseTime * (metrics.totalRequests - 1)) +
responseTime) / metrics.totalRequests;
// Track per-NPC performance
if (!metrics.npcResponseTimes.ContainsKey(npcName))
metrics.npcResponseTimes[npcName] = responseTime;
else
metrics.npcResponseTimes[npcName] =
(metrics.npcResponseTimes[npcName] + responseTime) / 2;
// Send to analytics if threshold reached
if (metrics.totalRequests % 100 == 0)
{
SendAnalytics();
}
}
private void SendAnalytics()
{
// Send to your analytics service
Debug.Log($"AI Performance Report:\n" +
$"Total Requests: {metrics.totalRequests}\n" +
$"Failed: {metrics.failedRequests} " +
$"({(float)metrics.failedRequests/metrics.totalRequests*100:F1}%)\n" +
$"Avg Response Time: {metrics.averageResponseTime:F2}s");
}
}

Content Filtering and Safety
Ensure your NPCs never say anything inappropriate:
namespace AngrySharkStudio.LLM.Core
{
public class AiContentFilter : MonoBehaviour
{
[SerializeField] private List<string> bannedWords = new List<string>();
[SerializeField] private float toxicityThreshold = 0.7f;
public class FilterResult
{
public bool passed = true;
public string filteredResponse;
public string reason;
public string fallbackResponse;
}
public FilterResult FilterResponse(string response, string npcName)
{
var result = new FilterResult { filteredResponse = response };
// Check for banned words
foreach (var word in bannedWords)
{
if (response.ToLower().Contains(word.ToLower()))
{
result.passed = false;
result.reason = $"Contains banned word: {word}";
result.fallbackResponse =
GetFallbackResponse(npcName, "inappropriate_content");
return result;
}
}
// Check response sentiment/toxicity
float toxicity = AnalyzeToxicity(response);
if (toxicity > toxicityThreshold)
{
result.passed = false;
result.reason = $"Toxicity score too high: {toxicity:F2}";
result.fallbackResponse = GetFallbackResponse(npcName, "toxic_response");
return result;
}
// Apply word replacements for edge cases
result.filteredResponse = ApplySafeReplacements(response);
return result;
}
private float AnalyzeToxicity(string text)
{
// In production, use a proper toxicity detection API
// This is a simplified example
string[] negativeWords = { "hate", "kill", "die", "stupid", "idiot" };
int negativeCount = 0;
foreach (var word in negativeWords)
{
if (text.ToLower().Contains(word))
negativeCount++;
}
return (float)negativeCount / 10f;
}
private string GetFallbackResponse(string npcName, string reason)
{
var fallbacks = new Dictionary<string, List<string>>
{
["inappropriate_content"] = new List<string>
{
"I don't talk about such things.",
"Let's discuss something else.",
"That's not for me to say."
},
["toxic_response"] = new List<string>
{
"...",
"*grunts*",
"Hmm."
}
};
var options = fallbacks[reason];
return options[Random.Range(0, options.Count)];
}
private string ApplySafeReplacements(string text)
{
var replacements = new Dictionary<string, string>
{
{ "kill", "defeat" },
{ "die", "fall" },
{ "damn", "darn" }
};
foreach (var kvp in replacements)
{
text = Regex.Replace(text, $@"\b{kvp.Key}\b", kvp.Value, RegexOptions.IgnoreCase);
}
return text;
}
}
}
Response Caching for Consistency
Prevent NPCs from contradicting themselves:
public class AiResponseCache : MonoBehaviour
{
private Dictionary<string, CachedResponse> cache =
new Dictionary<string, CachedResponse>();
[System.Serializable]
public class CachedResponse
{
public string response;
public float timestamp;
public int useCount;
public List<string> variations = new List<string>();
}
public string GetCachedOrGenerate(string npcName, string prompt,
Func<Task<string>> generateFunc)
{
string cacheKey = $"{npcName}:{NormalizePrompt(prompt)}";
if (cache.ContainsKey(cacheKey))
{
var cached = cache[cacheKey];
// Use variation if available to avoid exact repeats
if (cached.variations.Count > 0 && cached.useCount > 0)
{
int variationIndex = cached.useCount % cached.variations.Count;
return cached.variations[variationIndex];
}
cached.useCount++;
return cached.response;
}
// Generate new response
Task.Run(async () =>
{
string response = await generateFunc();
cache[cacheKey] = new CachedResponse
{
response = response,
timestamp = Time.time,
useCount = 1
};
// Generate variations for common prompts
if (IsCommonPrompt(prompt))
{
await GenerateVariations(cacheKey, npcName, prompt);
}
});
// Return a placeholder while generating
return GetLoadingResponse(npcName);
}
private string NormalizePrompt(string prompt)
{
// Normalize common variations
prompt = prompt.ToLower().Trim();
prompt = Regex.Replace(prompt, @"[.!?]+$", "");
// Map similar prompts
var similarityMap = new Dictionary<string, string>
{
{ "hi", "hello" },
{ "hey", "hello" },
{ "howdy", "hello" },
{ "bye", "goodbye" },
{ "see ya", "goodbye" }
};
foreach (var kvp in similarityMap)
{
if (prompt.Contains(kvp.Key))
prompt = prompt.Replace(kvp.Key, kvp.Value);
}
return prompt;
}
private bool IsCommonPrompt(string prompt)
{
string[] commonPrompts = { "hello", "goodbye", "yes", "no", "thanks", "help" };
return commonPrompts.Any(common => prompt.ToLower().Contains(common));
}
}
Testing Your AI NPCs
Create comprehensive tests for your AI systems:
[TestFixture]
public class AiNpcTests
{
private AiResponseValidator validator;
private NpcCharacterConsistency consistency;
[SetUp]
public void Setup()
{
validator = new AiResponseValidator();
consistency = new NpcCharacterConsistency();
}
[Test]
public void TestCharacterConsistency()
{
string[] testResponses = {
"As an AI, I cannot help with that.",
"Sure! Check your GPS for directions.",
"I'd be happy to email that information to you."
};
foreach (var response in testResponses)
{
var result = validator.ValidateResponse("TestNPC", "test", response, 1f);
Assert.IsFalse(result.isValid, $"Should have caught: {response}");
}
}
[Test]
public void TestResponseLength()
{
string longResponse = string.Join(" ", Enumerable.Repeat("word", 150));
var result = validator.ValidateResponse("TestNPC", "test", longResponse, 1f);
Assert.IsFalse(result.isValid);
Assert.IsTrue(result.issues.Any(i => i.Contains("length")));
}
[Test]
public async Task TestAPITimeout()
{
// Test timeout handling
var mockAPI = new MockAIAPI { SimulateTimeout = true };
try
{
await mockAPI.GetResponse("test prompt");
Assert.Fail("Should have thrown timeout exception");
}
catch (TimeoutException)
{
// Expected
}
}
}
Performance Optimization
Keep your AI responsive even under load:
public class AiRequestQueue : MonoBehaviour
{
private Queue<AiRequest> requestQueue = new Queue<AiRequest>();
private bool isProcessing = false;
[SerializeField] private int maxConcurrentRequests = 3;
[SerializeField] private float requestCooldown = 0.5f;
private int currentRequests = 0;
public async Task<string> QueueRequest(string npcName, string prompt, int priority = 0)
{
var request = new AiRequest
{
npcName = npcName,
prompt = prompt,
priority = priority,
taskCompletion = new TaskCompletionSource<string>()
};
// High priority requests go to front
if (priority > 5)
{
var tempQueue = new Queue<AIRequest>();
tempQueue.Enqueue(request);
while (requestQueue.Count > 0)
tempQueue.Enqueue(requestQueue.Dequeue());
requestQueue = tempQueue;
}
else
{
requestQueue.Enqueue(request);
}
ProcessQueue();
return await request.taskCompletion.Task;
}
private async Task ProcessQueue()
{
if (isProcessing || requestQueue.Count == 0) return;
isProcessing = true;
while (requestQueue.Count > 0 && currentRequests < maxConcurrentRequests)
{
var request = requestQueue.Dequeue();
currentRequests++;
_ = ProcessRequest(request);
await Task.Delay((int)(requestCooldown * 1000));
}
isProcessing = false;
}
private async Task ProcessRequest(AiRequest request)
{
try
{
string response = await YourAIManager.GetResponse(request.npcName, request.prompt);
request.taskCompletion.SetResult(response);
}
catch (Exception e)
{
request.taskCompletion.SetException(e);
}
finally
{
currentRequests--;
ProcessQueue();
}
}
}
Complete Unity NPC Example with ScriptableObjects
Here’s a complete example that ties everything together using the professional ScriptableObject pattern:
using UnityEngine;
using System.Threading.Tasks;
using AngrySharkStudio.LLM.Core;
using AngrySharkStudio.LLM.ScriptableObjects;
using AngrySharkStudio.LLM.API;
using AngrySharkStudio.LLM.PlatformDebuggers;
namespace AngrySharkStudio.LLM.Examples
{
public class SmartNpcExample : MonoBehaviour
{
[Header("NPC Configuration")]
[Tooltip("The character profile ScriptableObject containing all NPC configuration")]
[SerializeField] private CharacterProfile characterProfile;
[Header("Runtime Settings")]
[SerializeField] private float responseTimeout = 10f;
[Header("AI Components")]
[SerializeField] private AiResponseDebugger debugger;
[SerializeField] private LlmManager llmManager;
[SerializeField] private NpcCharacterConsistency characterConsistency;
[SerializeField] private AiContentFilter contentFilter;
[SerializeField] private AiResponseCache responseCache;
[SerializeField] private AiRequestQueue requestQueue;
[Header("Debug Settings")]
[SerializeField] private bool enableDebugLogs = true;
[SerializeField] private bool testMode = false;
private ConversationHistory conversationHistory = new ConversationHistory();
private bool isProcessing = false;
private void OnValidate()
{
// Auto-assign components if missing
if (debugger == null)
debugger = GetComponent<AiResponseDebugger>();
if (characterConsistency == null)
characterConsistency = GetComponent<NpcCharacterConsistency>();
if (contentFilter == null)
contentFilter = GetComponent<AiContentFilter>();
if (responseCache == null)
responseCache = GetComponent<AiResponseCache>();
if (requestQueue == null)
requestQueue = GetComponent<AiRequestQueue>();
}
private void Start()
{
ValidateComponents();
ConfigureNPC();
// Preload common responses for consistency
responseCache.PreloadCommonResponses(characterProfile.NpcName);
}
private void ValidateComponents()
{
if (llmManager == null)
{
llmManager = LlmManager.Instance;
if (llmManager == null)
{
Debug.LogError($"[{characterProfile?.NpcName ?? "Unknown"}] LlmManager not found in scene!");
enabled = false;
return;
}
}
// Ensure all debug components exist
if (debugger == null)
debugger = gameObject.AddComponent<AiResponseDebugger>();
if (characterConsistency == null)
characterConsistency = gameObject.AddComponent<NpcCharacterConsistency>();
if (contentFilter == null)
contentFilter = gameObject.AddComponent<AiContentFilter>();
if (responseCache == null)
responseCache = gameObject.AddComponent<AiResponseCache>();
if (requestQueue == null)
requestQueue = gameObject.AddComponent<AiRequestQueue>();
}
private void ConfigureNPC()
{
if (characterProfile == null)
{
Debug.LogError("No CharacterProfile assigned!");
return;
}
// Configure components using the CharacterProfile
characterConsistency.SetCharacterProfile(characterProfile);
// Configure debugger with profile settings
debugger.SetCharacterName(characterProfile.NpcName);
debugger.SetMaxResponseLength(characterProfile.MaxResponseLength);
debugger.SetBannedPhrases(new List<string>(characterProfile.BannedPhrases));
// Configure content filter based on character era
contentFilter.targetSafety = SafetyLevel.Teen;
// Forbidden topics are handled by character consistency checks
Debug.Log($"[{characterProfile.NpcName}] NPC configured with profile: {characterProfile.name}");
}
public async Task ProcessPlayerInput(string playerInput)
{
if (isProcessing)
{
Debug.LogWarning($"[{characterProfile.NpcName}] Already processing a response");
return;
}
if (string.IsNullOrEmpty(playerInput))
{
Debug.LogWarning($"[{npcName}] Empty player input received");
return;
}
isProcessing = true;
try
{
// Check cache first
string cachedResponse = responseCache.GetCachedResponse(
playerInput, npcName, GetEmotionalState());
if (!string.IsNullOrEmpty(cachedResponse))
{
if (enableDebugLogs)
Debug.Log($"[{npcName}] Using cached response");
OnResponseReady(cachedResponse);
return;
}
// Generate new response
string response = await GenerateAIResponse(playerInput);
OnResponseReady(response);
}
catch (Exception e)
{
Debug.LogError($"[{npcName}] Error processing input: {e.Message}");
OnResponseReady(GetFallbackResponse());
}
finally
{
isProcessing = false;
}
}
private async Task<string> GenerateAIResponse(string playerInput)
{
// Build context-aware prompt
string prompt = BuildContextPrompt(playerInput);
if (enableDebugLogs)
Debug.Log($"[{npcName}] Sending prompt to AI...");
// Use request queue for proper throttling
string rawResponse = await requestQueue.QueueRequest(npcName, prompt,
GetPriorityFromMood());
// Validate response
var validationResult = debugger.ValidateResponse(npcName, playerInput,
rawResponse, 0.8f);
if (!validationResult.isValid)
{
Debug.LogWarning($"[{npcName}] Response validation failed: " +
string.Join(", ", validationResult.issues));
if (!string.IsNullOrEmpty(validationResult.suggestedFix))
{
rawResponse = validationResult.suggestedFix;
}
else
{
return GetFallbackResponse();
}
}
// Apply character consistency
string characterResponse = characterConsistency.ProcessResponse(
rawResponse, playerInput);
// Filter content
var filterResult = contentFilter.FilterContent(characterResponse);
if (!filterResult.passed)
{
Debug.LogWarning($"[{npcName}] Content filtered: {filterResult.reason}");
return filterResult.fallbackResponse ?? GetFallbackResponse();
}
// Cache the valid response
responseCache.CacheResponse(playerInput, filterResult.filteredResponse,
npcName, GetEmotionalState());
// Update conversation history
conversationHistory.AddConversationTurn(playerInput,
filterResult.filteredResponse);
return filterResult.filteredResponse;
}
private string BuildContextPrompt(string playerInput)
{
var promptBuilder = new System.Text.StringBuilder();
// System instruction
promptBuilder.AppendLine($"You are {npcName}, {npcPersonality}");
promptBuilder.AppendLine($"Current mood: {currentMood}");
promptBuilder.AppendLine("CRITICAL: Stay in character. Never mention AI, " +
"modern technology, or break the fourth wall.");
promptBuilder.AppendLine($"Keep responses under {maxResponseLength} characters.");
// Add conversation history if any
string history = conversationHistory.GetContextForPrompt(playerInput);
if (!string.IsNullOrEmpty(history))
{
promptBuilder.AppendLine("\nPrevious conversation:");
promptBuilder.AppendLine(history);
}
// Current input
promptBuilder.AppendLine($"\nPlayer says: {playerInput}");
promptBuilder.AppendLine("Respond in character:");
return promptBuilder.ToString();
}
private void OnResponseReady(string response)
{
if (enableDebugLogs)
Debug.Log($"[{npcName}] Response: {response}");
// Trigger response event or UI update
if (TryGetComponent<NpcDialogueUI>(out var ui))
{
ui.DisplayResponse(response);
}
// Analytics
if (TryGetComponent<AiPerformanceMonitor>(out var monitor))
{
monitor.LogSuccessfulResponse(npcName);
}
}
private string GetFallbackResponse()
{
string[] fallbacks = currentMood switch
{
"Friendly" => new[] { "Yes?", "What can I do for you?", "How can I help?" },
"Suspicious" => new[] { "Hmm?", "What do you want?", "State your business." },
"Angry" => new[] { "What?!", "Leave me alone!", "I'm busy!" },
_ => new[] { "...", "Hmm.", "Yes?" }
};
return fallbacks[UnityEngine.Random.Range(0, fallbacks.Length)];
}
private AiResponseCache.EmotionalState GetEmotionalState()
{
return currentMood switch
{
"Friendly" => AiResponseCache.EmotionalState.Happy,
"Suspicious" => AiResponseCache.EmotionalState.Suspicious,
"Angry" => AiResponseCache.EmotionalState.Angry,
"Sad" => AiResponseCache.EmotionalState.Sad,
_ => AiResponseCache.EmotionalState.Neutral
};
}
private int GetPriorityFromMood()
{
return currentMood switch
{
"Angry" => 7, // Higher priority for emotional states
"Suspicious" => 5,
_ => 3
};
}
#if UNITY_EDITOR
[ContextMenu("Test NPC Response")]
void TestResponse()
{
_ = ProcessPlayerInput("Hello there! What news from the village?");
}
#endif
}
}
Professional Code Architecture Improvements
Async/Await Best Practices
Never use async void in Unity except for UI event handlers:
// BAD - Can crash your game
public async void ProcessPlayerInput(string input)
{
// Unhandled exceptions here will crash Unity
}
// GOOD - Proper error handling
public async Task ProcessPlayerInput(string input)
{
try
{
var response = await GetAIResponse(input);
DisplayResponse(response);
}
catch (Exception e)
{
Debug.LogError($"AI Error: {e.Message}");
DisplayFallbackResponse();
}
}
Prefer Async/Await Over Coroutines
When working with AI APIs, async/await provides better error handling than coroutines:
// BAD - Using coroutines for async operations
private IEnumerator SendMessageToNPC(string message)
{
var task = ProcessPlayerInput(message);
while (!task.IsCompleted)
{
yield return null;
}
if (task.IsFaulted)
{
Debug.LogError(task.Exception);
}
}
// GOOD - Direct async/await
private async Task SendMessageToNPCAsync(string message)
{
try
{
await npc.ProcessPlayerInput(message);
// SmartNpcExample will call DisplayNPCResponse when ready
}
catch (Exception e)
{
Debug.LogError($"[DialogueTestUI] Error: {e.Message}");
DisplayMessage("System", $"Error: {e.Message}");
}
}
// Usage from non-async methods
void OnSendButtonClicked()
{
_ = SendMessageToNPCAsync(playerInput.text);
}
Strategy Pattern for AI Providers
Use the Strategy pattern to support multiple AI providers cleanly:
public interface IAiProvider
{
string ProviderName { get; }
bool IsConfigured { get; }
Task<string> GetResponseAsync(string prompt, float temperature, int maxTokens);
}
public class LlmManager : MonoBehaviour
{
private Dictionary<string, IAiProvider> providers = new Dictionary<string, IAiProvider>();
private IAiProvider currentProvider;
private void InitializeProviders()
{
providers["openai"] = new OpenAiProvider();
providers["claude"] = new ClaudeProvider();
providers["gemini"] = new GeminiProvider();
}
public async Task<string> GetAIResponse(string prompt, float temperature = 0.7f)
{
return await currentProvider.GetResponseAsync(prompt, temperature, maxTokens);
}
}
Improved Content Filtering with Regex
Use word boundaries for accurate content filtering:
// BAD - Matches parts of words
if (content.ToLower().Contains("kill"))
{
// This would match "skill", "skillful", etc.
}
// GOOD - Only matches whole words
string pattern = @"\bkill\b";
if (Regex.IsMatch(content, pattern, RegexOptions.IgnoreCase))
{
// Only matches "kill" as a complete word
}
Frequently Asked Questions
Why do my Unity AI NPCs break character and say weird things?
NPCs break character due to insufficient context, conflicting instructions, or when the AI model’s training data overrides your prompts. Use strong personality reinforcement and context validation.
How do I fix inappropriate ChatGPT/Claude/Gemini responses in Unity?
Implement content filtering, use family-friendly prompts, validate responses before display, and have fallback responses ready for filtered content.
Which AI model is best for NPC dialogue?
For consistency, Claude excels at staying in character. For cost-effectiveness, Gemini 2.0 Flash. For general use, GPT-3.5 Turbo offers good balance. Check our AI model pricing comparison for details.
How much context should I send with each request?
Send 3-5 previous exchanges for continuity, the NPC’s personality (50-100 words), and current game state. More context improves consistency but increases cost.
Can I debug Unity AI NPC responses in real-time?
Yes! Use Unity’s console with custom AI debug visualizers, log all prompts and responses, and create in-editor tools to test responses without playing.
Best Practices Checklist
- Always validate AI responses before displaying to players
- Log everything during development for debugging
- Cache common responses to ensure consistency
- Set strict token limits to control API costs (see our AI pricing guide)
- Test edge cases like inappropriate prompts
- Have fallback responses for every NPC
- Monitor production metrics to catch issues early
- Use strong personality prompts that explicitly forbid breaking character
- Filter modern references for period-appropriate games
- Rate limit requests to prevent abuse
Complete Source Code
All the code examples from this guide are available in our GitHub repository:
Unity AI NPC Debugging Toolkit →
The repository includes:
- All debugging and validation components
- Platform-specific debuggers (ChatGPT, Claude, Gemini)
- Unity Editor tools and visualizers
- Example Unity project setup (Unity 2022.3+)
- Comprehensive test suite
- Documentation and setup instructions
For a complete AI integration tutorial, see our step-by-step guide to adding AI chat to Unity.
Clone the repository and drop the scripts into your Unity project to start debugging your AI NPCs immediately.
Conclusion
Successfully debugging AI NPCs in Unity requires a systematic approach to fix character consistency issues. With proper validation, filtering, and monitoring systems in place, you can prevent NPCs from breaking character and saying weird things, whether you’re using ChatGPT, Claude, or Gemini.
Remember: AI models are tools. Like any tool, they need proper configuration, monitoring, and safety guards to work effectively in production games.
The code examples in this guide provide a foundation, but every game has unique requirements. Test thoroughly, monitor constantly, and always have fallbacks ready.
Need Expert Unity AI Integration?
Our Unity Certified Expert team specializes in:
- AI NPC System Design - Architecture for scalable, maintainable AI characters
- Performance Optimization - Efficient API usage and response caching
- Safety Systems - Content filtering and moderation for all audiences
- Custom AI Solutions - Tailored to your game’s unique needs
We’ve helped studios integrate AI into everything from indie RPGs to educational VR experiences.
Get expert AI integration help →
Master AI Game Development
Join developers creating the next generation of AI-powered games. Get weekly insights on:
- AI debugging techniques
- Cost optimization strategies
- Character consistency methods
- Production deployment tips
Subscribe to our newsletter on the blog →
Want more AI game development content? Check our complete AI integration guide and Unity performance optimization tips.

About Angry Shark Studio
Angry Shark Studio is a professional Unity AR/VR development studio specializing in mobile multiplatform applications and AI solutions. Our team includes Unity Certified Expert Programmers with extensive experience in AR/VR development.
Related Articles
More Articles
Explore more insights on Unity AR/VR development, mobile apps, and emerging technologies.
View All Articles